flowchart TB A[responce] --> B(continuous) A --> C[discrete] A --> D[factor] B --> F[real line] B --> G[pos. real line] B --> H[0 to 1] C --> J[infinite count] C --> I[finite count] D --> K[unordered] D --> L[ordered] I --> N[binary] K --> N[binary]
Suitable distribution for the response variable.`
different types of distributions
properies of distributions
a procedure to find a good initial distribution for the response
continuous
real line;positive real line;discrete
mixed part continuous part discrete
(a) continuous
(a) discrete
(a) mixed
\(f(y;{\theta})\)
\(\int_{R_Y} f(y) \; dy=1\)
\(\sum_{y\in R_Y} f(y)=\sum_{y \in R_Y} P(Y=y)=1\)
\(\int_{R_{1}} f(y)\, dy + \sum_{y \in R_{2}} f(y) = 1\).
\(f(y;{\theta})\)
\({\theta}= (\theta_1, \theta_2, \ldots, \theta_k)\).
location
scale
shape
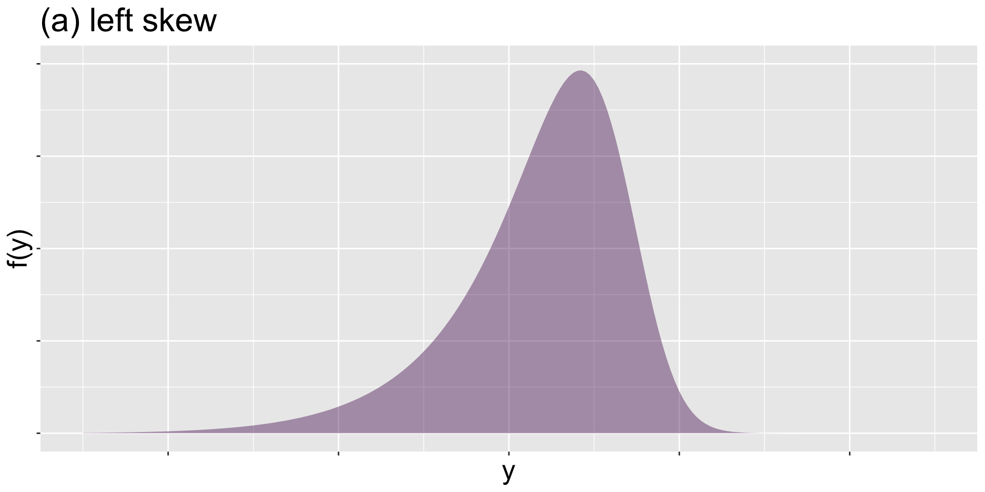
(a) left skew
(a) symmetric
Figure 6: right skew
(a) platy
Figure 8: meso
Figure 9: lepto
mean \[\begin{align*} E(Y)= \begin{cases} \int_{-\infty}^{\infty} y f(y)\, dy&\text{for continuous}\\ \sum_{y \epsilon R_Y} y\, P(Y=y) &\text{for discrete} \end{cases} \end{align*}\]
variance
coefficient of skewness
(adjusted) coefficient for kurtosis
Figure 10: The mean is the point in which the distribution is balance.
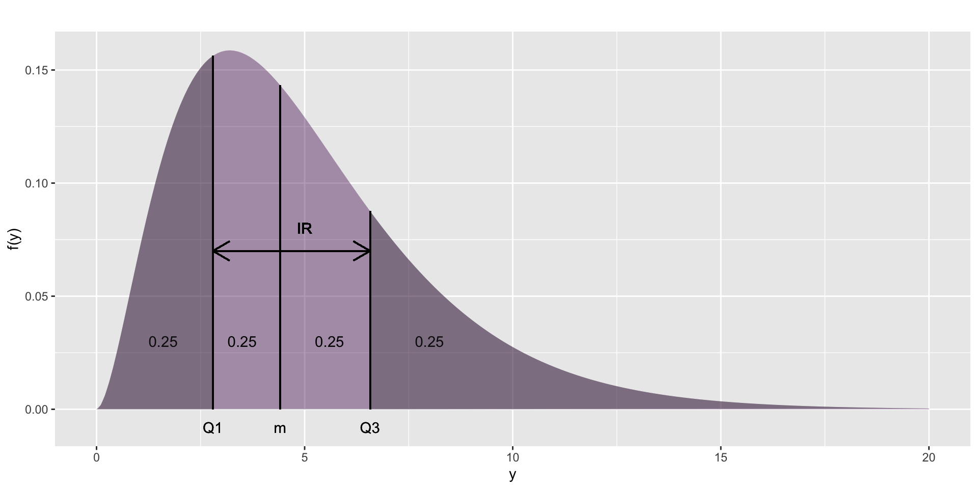
the median
semi interquartile range
centile skewness
centile kurtosis
Figure 11: Showing how \(Q1\), \(m\) (median), \(Q3\) and the interquartile range IR of a continuous distribution are derived from \(f(y)\).
over 100 explicit distributions
implicit distributions
book2
flowchart TB A[responce] --> B(continuous) A --> C[discrete] A --> D[factor] B --> F[real line] B --> G[pos. real line] B --> H[0 to 1] C --> J[infinite count] C --> I[finite count] D --> K[unordered] D --> L[ordered] I --> N[binary] K --> N[binary]
chooseDist() to fit a “linear” models for both \(\mu\) and \(\sigma\)chooseDist()(a) worm plots
(a) bucket plots
flowchart TB
A(responce) --> B[type]
B --> C[initial fit]
C --> D[chooseDist]
D --> F{check}
F --> G[residual diagnostics]
F --> E[overfitting]
The Books

www.gamlss.com