The data
the problem
the methods
the LMS and GAMLSS
the procedure
The Dutch boys data Source: Buuren and Fredriks (2001)
head: the head head circumference of 7040 boys
age: the age in years
the non parametric approach of quantile regression (Koenker, 2005; Koenker and Bassett, 1978)
the parametric LMS approach of Cole (1988), Cole and Green (1992) and its extensions Rigby and Stasinopoulos (2004, 2006, 2007).
\[Y \sim f_Y(y| \mu, \sigma, \nu, \tau )\] where \(f_Y()\) is theoretical distribution,
head circumference andage \(^\xi\)\(y\) is defined through \(z\)
\[\begin{eqnarray} z = \frac{1}{\sigma \nu} \left[\left( \frac{y}{\mu}\right)^{\nu}-1 \right], & \ \textrm{if} \ \nu \neq 0 \nonumber \\ = \frac{1}{\sigma}\log\left(\frac{y}{\mu}\right), & \ \textrm{if} \ \nu =0. \nonumber \end{eqnarray}\]LMS methodif \(Z \sim N(0,1)\) then \(Y \sim BCCG(\mu, \sigma, \nu) =\) LMS method
if \(Z \sim t_{\tau}\) then \(Y \sim BCT(\mu, \sigma, \nu, \tau)=\) LMST method
if \(Z \sim PE(0,1,\tau)\) then \(Y \sim BCPE(\mu, \sigma, \nu, \tau)=\) LMSP method adopted by WHO}

by trial and error
minimize the generalized Akaike information criterion, GAIC()
minimize the the validation global deviance VGD
using local selection criteria, i.e. CV, ML
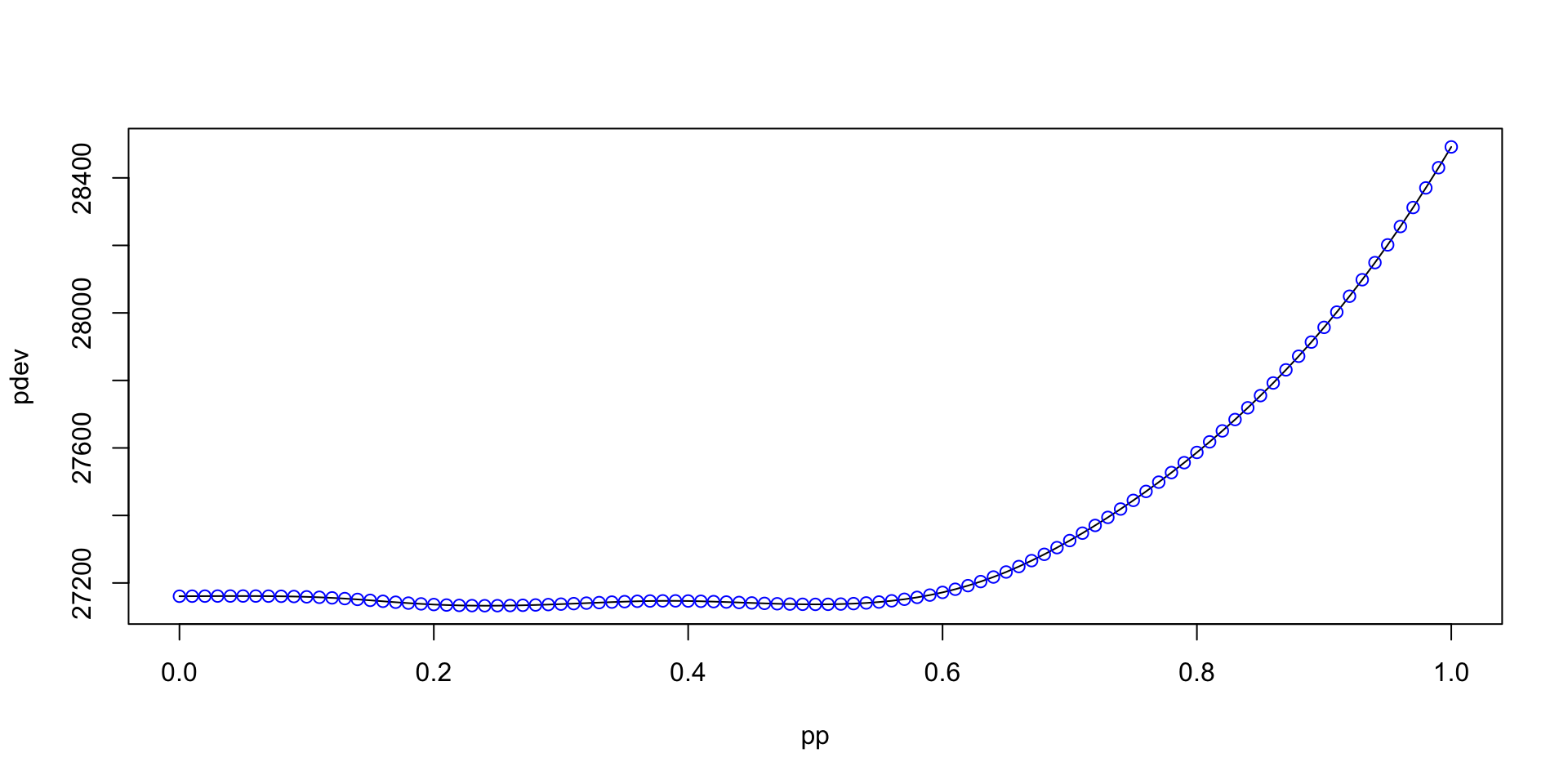
select the transformation parameter \(\xi\)
fit different model and choose the minimim GAIC()
use diagnostic tools
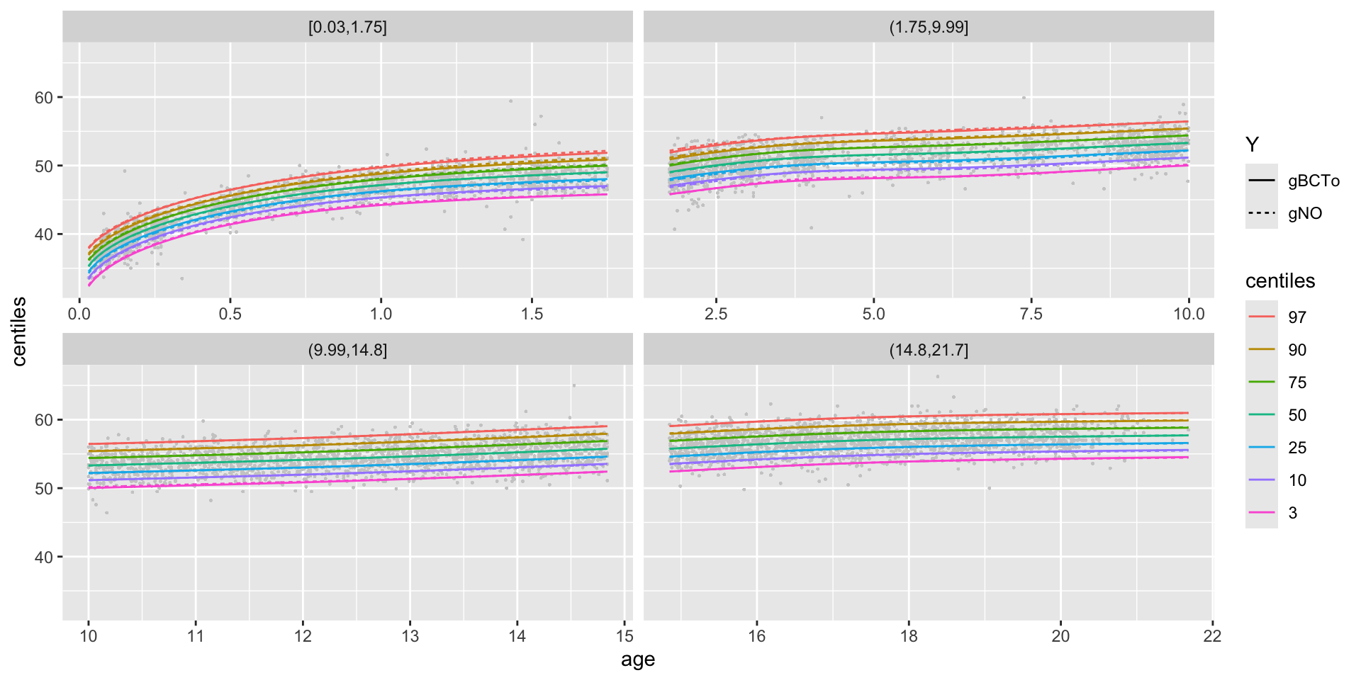
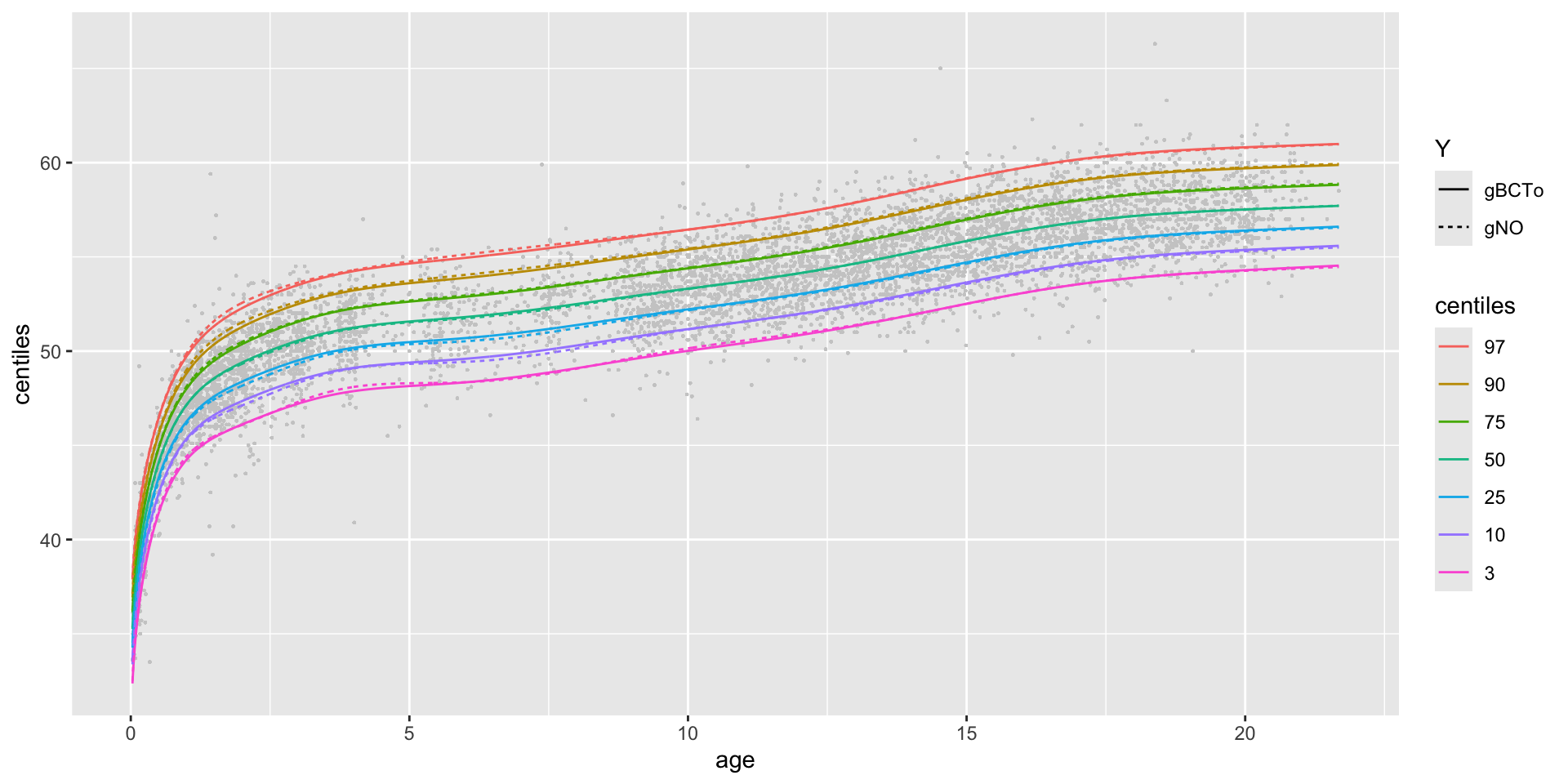
get the centiles
library(gamlss2)
library(gamlss.ggplots)
gamlss.ggplots:::find_power(y=db$head, x=db$age, profile=TRUE, from=0, to=1, step=0.01)*** Checking for transformation for x ***
*** power parameters 0.24 ***
[1] 0.24



smoothing techniques can not cope with sudden changes
if the sudden change is in the end of the data transforming using \(\xi\) could help
if the sudden change is in the middle a different transormation is required
alternatively using adapting smoothing parameter can help
GAMLSS-RS iteration 1: Global Deviance = 27047.653 eps = 0.384661
GAMLSS-RS iteration 2: Global Deviance = 27005.107 eps = 0.001573
GAMLSS-RS iteration 3: Global Deviance = 27005.0941 eps = 0.000000
GAMLSS-RS iteration 1: Global Deviance = 27134.2939 eps = 0.389668
GAMLSS-RS iteration 2: Global Deviance = 26944.0924 eps = 0.007009
GAMLSS-RS iteration 3: Global Deviance = 26941.8838 eps = 0.000081
GAMLSS-RS iteration 4: Global Deviance = 26941.8334 eps = 0.000001
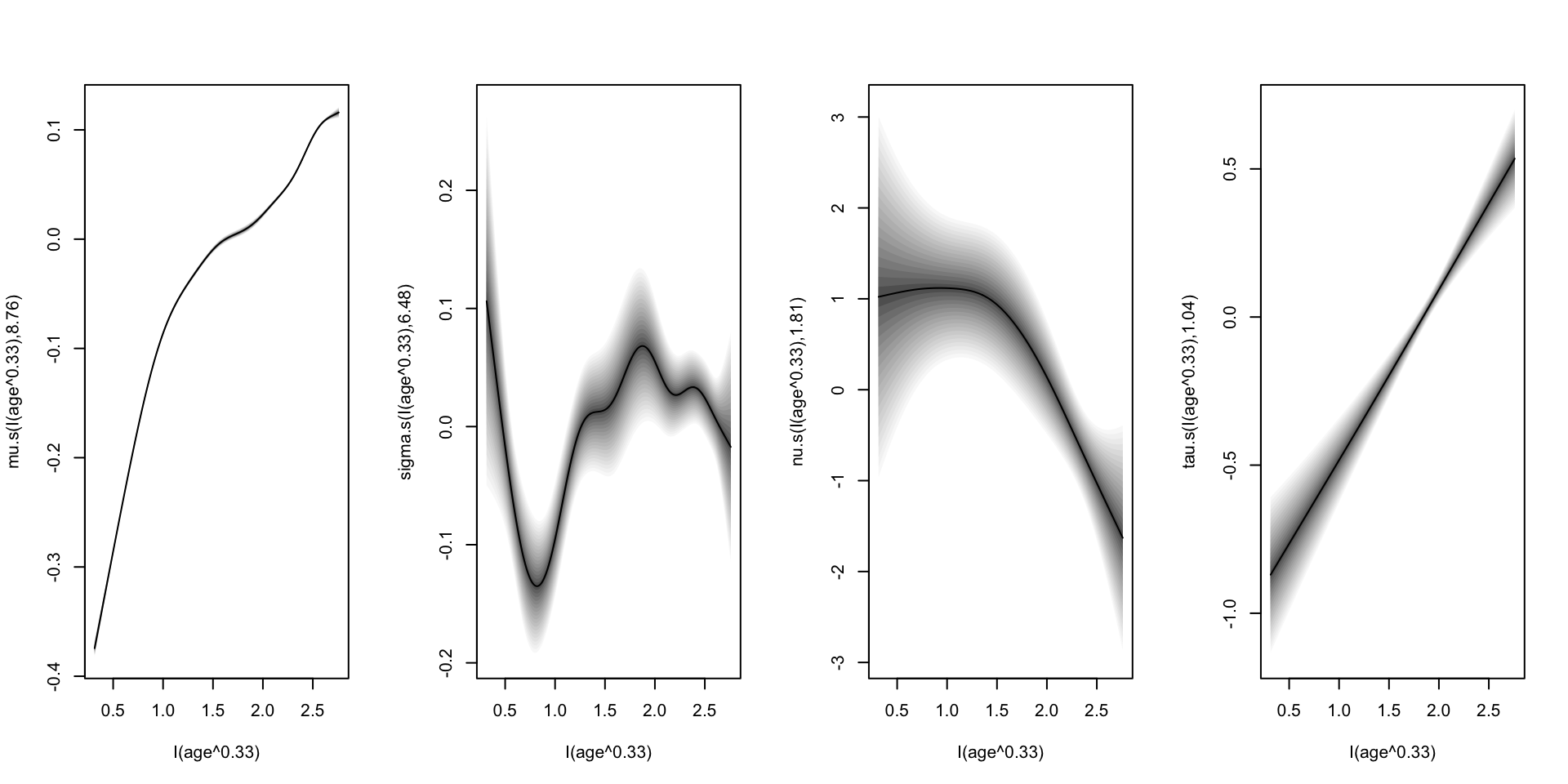
gBCPEo <- gamlss2(head~s(I(age^.33))|s(I(age^.33))|s(I(age^.33))|s(I(age^.33)), data=db, family=BCPEo)GAMLSS-RS iteration 1: Global Deviance = 27412.103 eps = 0.377203
GAMLSS-RS iteration 2: Global Deviance = 26825.7069 eps = 0.021391
GAMLSS-RS iteration 3: Global Deviance = 26822.0093 eps = 0.000137
GAMLSS-RS iteration 4: Global Deviance = 26821.9891 eps = 0.000000
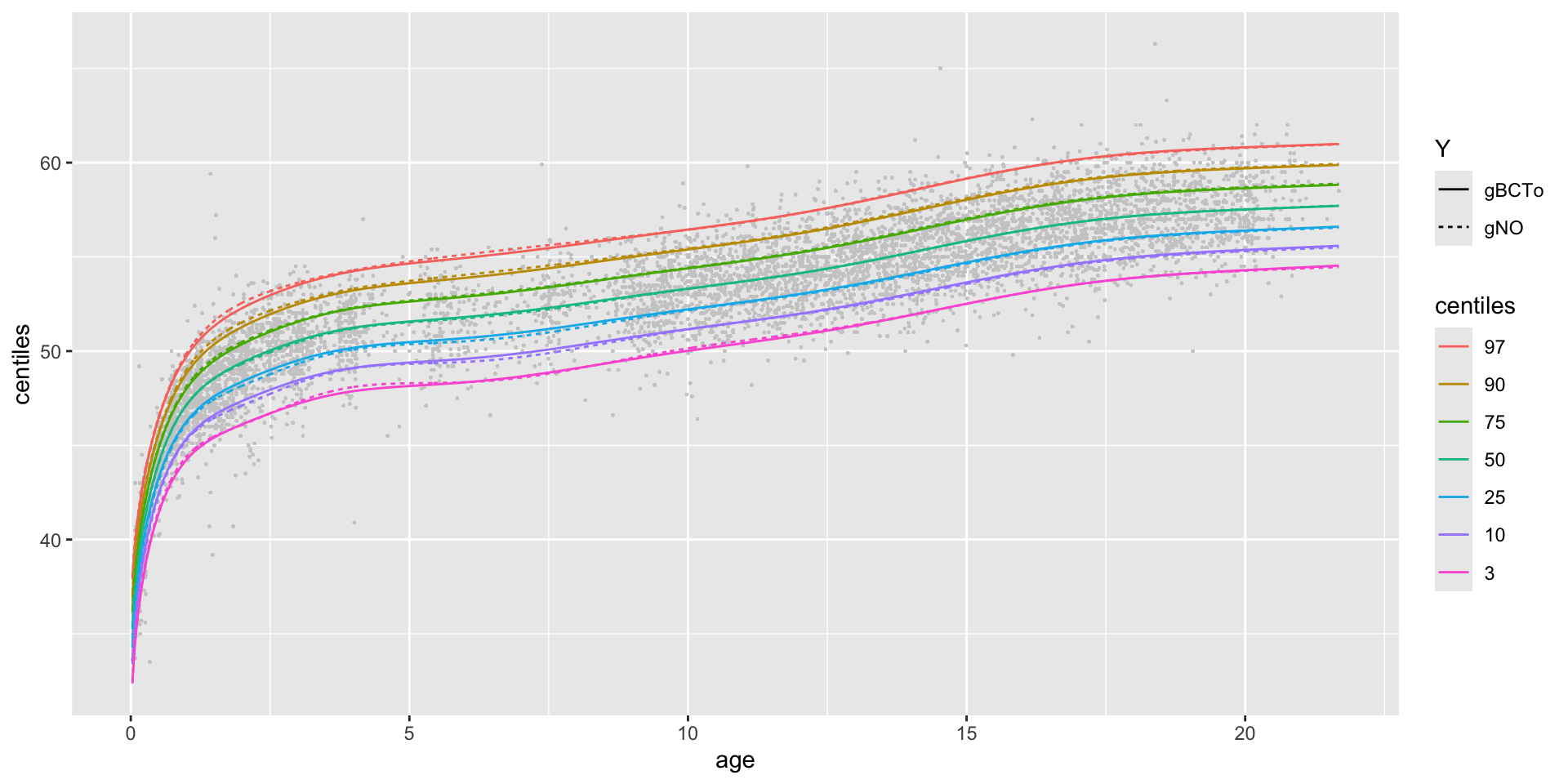
gBCTo <- gamlss2(head~s(I(age^.33))|s(I(age^.33))|s(I(age^.33))|s(I(age^.33)), data=db, family=BCTo)GAMLSS-RS iteration 1: Global Deviance = 26940.9697 eps = 0.390731
GAMLSS-RS iteration 2: Global Deviance = 26749.7364 eps = 0.007098
GAMLSS-RS iteration 3: Global Deviance = 26747.984 eps = 0.000065
GAMLSS-RS iteration 4: Global Deviance = 26747.8873 eps = 0.000003
AIC df
gBCTo 26792.07 22.08936
gBCPEo 26871.06 24.53565
gBCCGo 26998.12 28.14446
gNO 27042.92 18.91385
library(broom)
library(knitr)
da <- predict(gBCTo, newdata=db[c(1, 1000, 2000, 3000, 6000,7000),])
da |> head() |> kable(digits = c(2, 4, 4, 4), format="pipe")| mu | sigma | nu | tau | |
|---|---|---|---|---|
| 1 | 35.34 | 0.0317 | 3.0297 | 4.8899 |
| 1042 | 46.10 | 0.0253 | 3.1266 | 6.8850 |
| 2091 | 49.50 | 0.0286 | 3.0847 | 8.3999 |
| 3118 | 52.27 | 0.0304 | 2.2706 | 12.3616 |
| 6327 | 56.82 | 0.0290 | 0.8780 | 17.5648 |
| 7422 | 57.57 | 0.0283 | 0.4968 | 19.3337 |
The Books

www.gamlss.com